Plan your bot
Before you start building your bot on Chatlayer, there are a few strategic steps to consider. From defining the use cases to crafting a bot personality – here's how to get started.
Planning your bot is a crucial step in the conversation design workflow. Think of your bot as a product that needs a why, what, who, where and how. Bot planning unfolds in 3 main steps:
1. Set the requirements
Setting the bot requirements means establishing a design brief that details the core expectations and details of your bot project for your brand. The bot requirements define the why, what and who of your bot.
Business goal
Before you can start building your bot, you need to know why you are building the bot. Implementing a chatbot usually means that you would like to automate an existing service so that you reach a certain business goal.
To define your business goal(s), ask yourself:
- How is this bot going to benefit your customers? 
- What is the current experience like, and how could a bot help improve it? 
- Where does this happen in the user journey? 
Some examples of business goals:
- A service-oriented bot for clients to deal with technical issues of their bikes 
- A bot to track orders 
- An FAQ bot that generates leads 
- A bot for a retail business to help customers with returning items so that customer satisfaction is increased 
Use cases
Now that you've figured the why of the bot, it's time for the what. This means translating your bot goals into concrete use cases, or end-user problems that your bot will handle.
To define your use cases, ask yourself:
- What is your bot going to help your customers with? 
- What is your bot not going to help your customers with? 
Here are some good examples of use cases:
- Make a reservation 
- Close an account 
- Recommend new products 
- Book a flight 
- Show local promotions 
- Process a return 
Based on our experience and customers, we already have a bunch of template bots that you can easily download and modify. They target many industries, from E-Bikes, to Commerce and Restaurant, so you will surely get some inspiration there.
User personas
In order to design an experience that feels natural and intuitive, you need to know who you’re designing your bot for. To help you in the conversation design process, keep in mind your user personas, i.e. descriptions of fictive prototypical end-users that represent a certain part of your audience.

When defining user personas, ask yourself:
- Who is this user that will engage with your bot? 
- What do they want? 
- How are they feeling at each point of the conversation? 
- What’s their backstory? 
- Their challenges? 
- Their motivations? 
- How familiar are they with your business? 
- How familiar are they using bots in general? 
Bot persona
So how can you make sure your users connect with your chatbot and that the conversation is engaging and representative of real human interaction? By giving your chatbot a clear personality.

A good bot persona is based on insights of:
- Your user personas 
- Your purpose or business goal 
- Your brand: if you can, use your company branding as a starting point and build on it. Remember that your bot represents your brand for your users as they know it! 

When defining a bot persona, ask yourself:
- How is your bot going to speak and behave, taking into account your user group expectations? 
- What’s the bot avatar like? Is it female, male, genderless, an animal? Human or abstract? 
- Which register will it use, i.e. what's the bot-user relationship? Does your bot behave like an advisor? A coach? Something else? 
- What's the bot chatting style? Does it use emojis? Punctuation? How long will it take your bot to type an answer? 
2. Understand your tech
Now that you know the why and the what of your bot, it’s important to define the where: where will your users interact with your bot, and how will their data be stored?
Get familiar with Chatlayer
You already chose a bot building platform, Chatlayer, congratulations! Get a bit familiar with it before you go further in the bot building process, so that you already have an introduction to its components.
Channel restrictions
Defining channels early in the bot development process is vital since they don't all offer the same features.
Handover
Since your bot will never be able to answer just anything, it's crucial that it has a way so that customers can be offloaded to a human when they need to.
When considering handover, ask yourself:
- How is the user identified when talking to the bot? 
- What are the different handover options, and when do we want each option? 
- Who in the team is going to take action when customers are offloaded? 
Operational context
Ask yourself the right question about who is going to do what in your chatbot team. Maybe a single conversation designer will manage everything, maybe you'd like to chunk the work in different people. Who do you need and what do you need them for?
Technical requirements
Next, get a better understanding of the bot's technical and functional requirements and other.
For technical requirements, think about:
- What data the bot will need? 
- Where from? 
- How it will access that data? 
For functional requirements, a valuable approach is to look at previous customer conversations in, for example, conversation history and social media interactions. These conversations will give further insight into your customers' needs and ways of communicating them which allow you to handle their requests successfully.
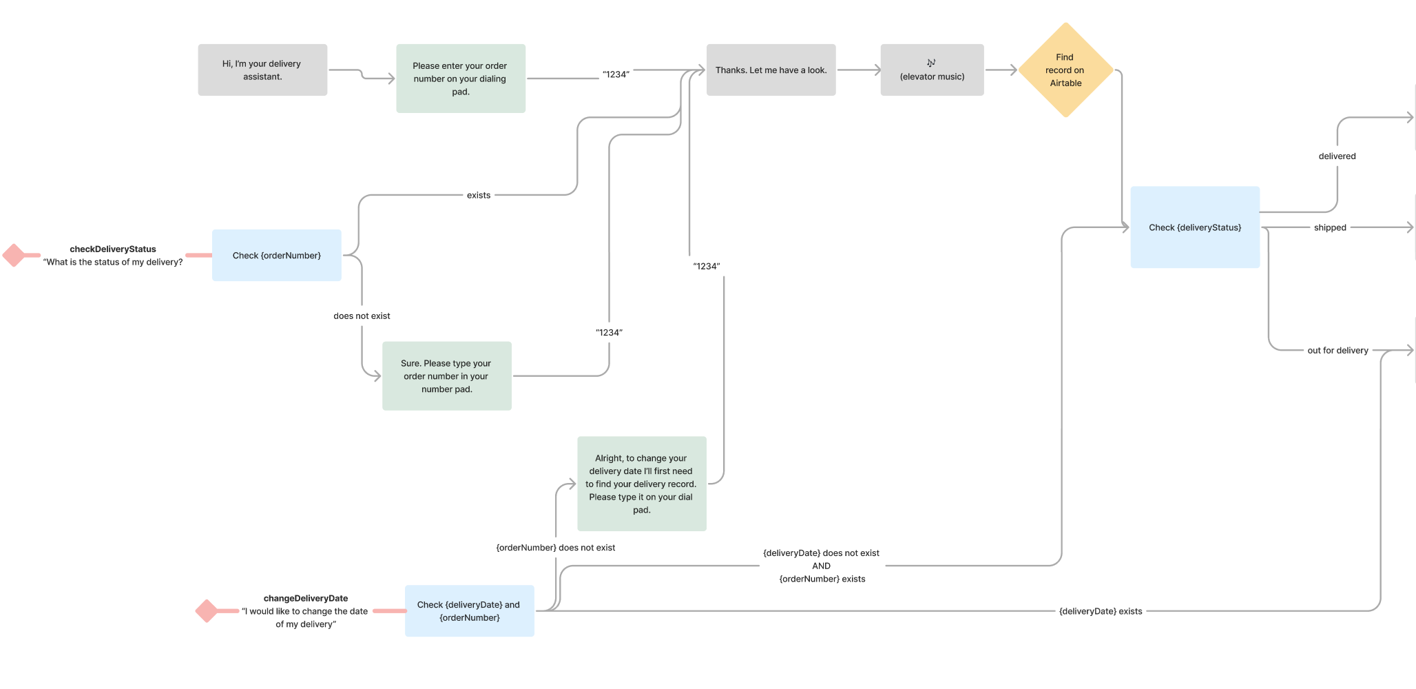
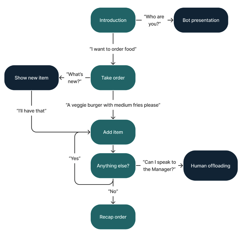
3. Make a flowchart
Now it's time to visualize what the conversation with your bot should look like. To do this, conversation designers typically make flowcharts.
A flowchart is a digital map that details for each use case, each step that is necessary for the conversation to flow from start to end. Flowcharts can be really long since they should represent all the possibilities in your conversation.

Yet, making a flowchart doesn't just start from anywhere. Fist you make a happy flow, then you add edge cases and ways to manage errors.
Happy flow
A happy flow is a flow where everything runs the way it’s supposed to run. The conversation is natural and smooth, and the user reaches their goal in as little steps as possible. Many conversation designers start with the happy flow because it’s the flow of least resistance.
Before drawing anything on your chart, consider the following elements, including your bot and user personas:
- Setting the scene: physical, social, time, emotional, i.e. when/how are the users going to interact with this bot? 
- User needs: what’s the motivation behind the goal of the user? What are their expectations and anxieties? - motivation: e.g. calling on the phone takes more time. 
- goal: e.g. I want to book a flight. 
- expectation: e.g. this chatbot can book flights. 
 
- Bot needs: what's the motivation of the bot to help users? 

Edge cases
We humans are curious human beings and we say the darnest things. We have individual preferences and have endless ways of saying the same thing. We need to make sure that a chatbot can handle those quirks.
After writing the happy flows, write out the most likely ways a user might go off track and how you’re going to deal with that. Your wizard-of-oz testing will really help you pinpoint those pain points, as well as some basic user testing.

You can find frequently asked questions as prebuilt intents packs in our platform's NLP section. These intents are predefined and come with their own expressions, which means you can use them straight away!
Some examples of edge cases for restaurant bot:
- What if a user asks your bot how it’s doing? 
- What if they as for a gluten-free option? 
- What if they want to know if your packaging is recyclable? 
- What happens if the user wants to book a table for nine and one person is in a wheelchair? 
Error management
AI is good, but still not as good as our human brains. The technology is not yet capable of understanding everything a person says well enough in order to reply in a correct way. No matter how well your chatbot is trained, it will most likely fail at one point and that’s okay. It’s all about how you deal with such errors that can make or break a user experience.
Last updated
Was this helpful?
