Design de conversação
Design de conversação é a ação de criar e manter chatbots, ou agentes conversacionais automatizados. O Chatlayer permite que você faça isso sem habilidades de programação.
Chatbot
Um chatbot (ou bot) é um agente conversacional automatizado que usa inteligência artificial para entender e responder às solicitações dos clientes em linguagem humana. Pode assumir a forma de um bot que escreve para os clientes via chat (chatbot) ou de um que conversa com eles por chamada telefônica (voicebot), embora chatbot seja o termo comumente aceito para ambos.

Chatbots são uma ótima ferramenta que permite ao seu negócio automatizar tarefas simples como responder às perguntas frequentes, obter os dados de contato de um cliente ou redirecioná-lo para o agente de suporte adequado. Assim, com a ajuda do chatbot, sua equipe pode se concentrar nas tarefas importantes!
O Chatlayer permite que você construa seu bot sem nenhum conhecimento de programação, de forma amigável e intuitiva. Você pode usar um modelo que ajude a começar mais rápido ou construir um bot do zero. De qualquer forma, configurar um chatbot básico levará apenas alguns minutos.
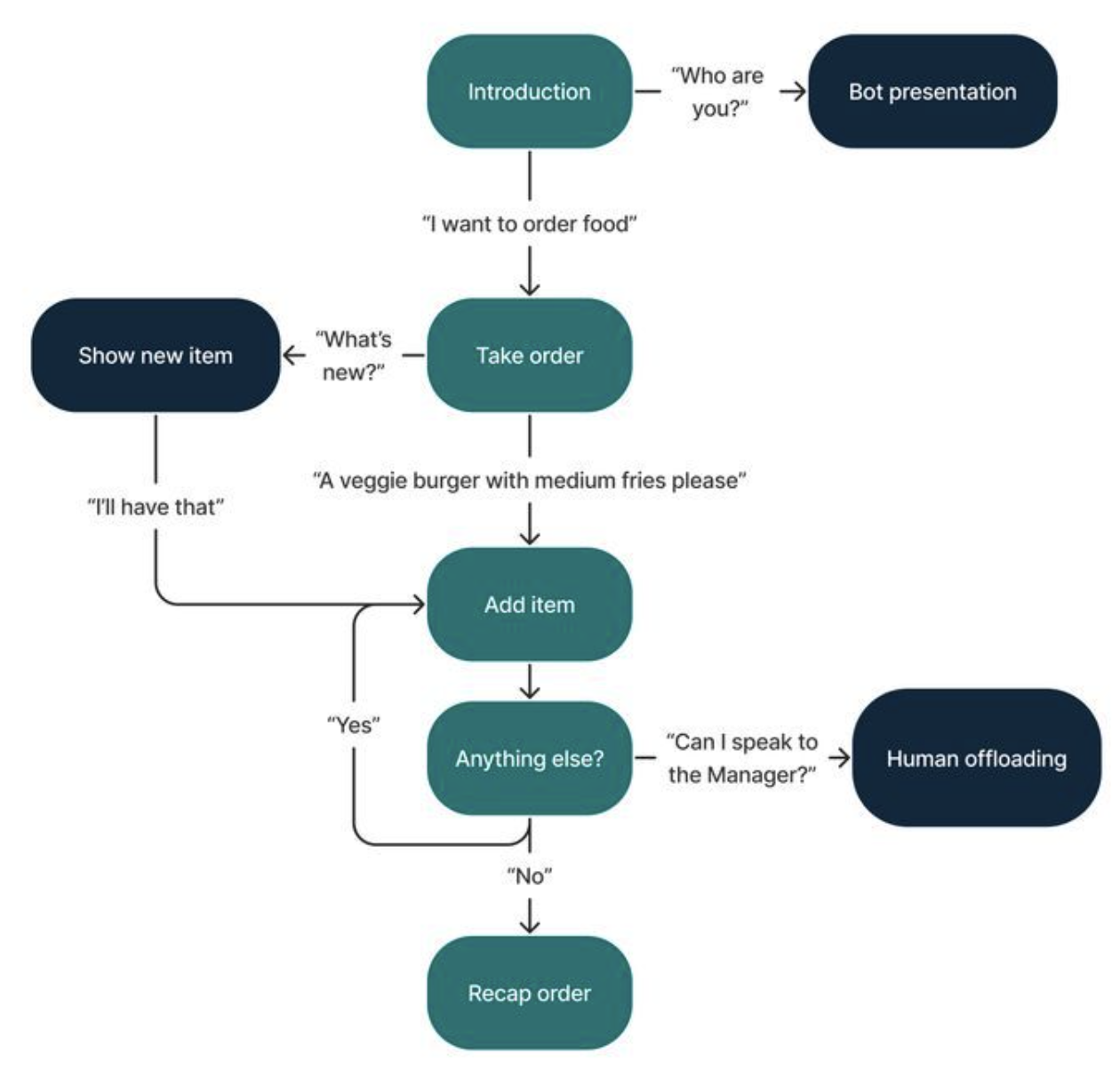
Design de conversas
Projetar a forma como um chatbot conversa é chamado de design de conversação. É uma combinação de tecnologia, psicologia e linguagem que considera tanto as limitações quanto as possibilidades humanas e tecnológicas para criar a experiência de usuário conversacional mais intuitiva possível.

Em outras palavras, design de conversação trata de criar conversas entre humano e máquina que pareçam o mais natural possível.
Projetar um chatbot é um fluxo de trabalho passo a passo no qual os designers de conversação iteram.
Planeje seu botFluxo de trabalho de design de conversaçãoAtualizado
Isto foi útil?